Web Dev - Projetos para ensino

  • Restaurante Delivery (2019)

    Objetivo do projeto:

    Ensinar o framework PHP Laravel por meio do desenvolvimento de um projeto real de delivery para restaurante. O sistema contará com autenticação para dois tipos de usuários (cliente e administrador) e funcionalidades completas de gerenciamento de pedidos e cardápio. As interfaces serão construídas com Bootstrap e jQuery, garantindo um visual moderno e responsivo. O objetivo é oferecer uma experiência prática e abrangente, cobrindo todas as etapas: desde a configuração do ambiente de desenvolvimento até a publicação da aplicação em um servidor de produção.

  • Fornatto System 2.0 (2023)

    Objetivo do projeto:

    Ensinar Node.js aplicando os pacotes csurf, Express, express-session, express-validator, hbs, method-override, mysql e nodemon no desenvolvimento back-end de um projeto real para uma pizzaria presencial, adotando a arquitetura em camadas MVC. O projeto abordará a implementação de sistemas de autenticação e autorização, proteção contra CSRF, validação de dados, gerenciamento de sessões e integração com um banco de dados MySQL.

    Ensinar React.js utilizando os pacotes font-awesome, react-bootstrap, react-redux e react-router-dom no desenvolvimento front-end de um projeto real para uma pizzaria presencial, com uma arquitetura baseada em componentes. O curso inclui a criação de uma interface moderna e responsiva, gerenciamento de estado global com Redux, navegação entre páginas com React Router e integração completa com a API do back-end.

  • Site BCC IFSC (2024)

    Objetivo do projeto:

    Ensinar a análise e o desenvolvimento do Portal de Notícias do Curso de Ciência da Computação do Instituto Federal de Santa Catarina (IFSC), Câmpus Lages. Essa plataforma digital tem como objetivo central oferecer um espaço informativo com as últimas notícias, avanços e conquistas do curso. O portal funciona como um recurso essencial para estudantes, servidores e o público externo, reunindo informações sobre eventos acadêmicos, oportunidades de pesquisa e atividades extracurriculares.

    O projeto é desenvolvido com Node.js, utilizando os pacotes csurf, Express, express-session, express-validator, hbs, method-override, mysql e nodemon, adotando uma arquitetura em camadas MVC. Inclui a implementação de sistemas de autenticação e autorização, proteção contra CSRF, validação de dados, gerenciamento de sessões e integração com o banco de dados MySQL, proporcionando uma aplicação segura e bem estruturada para o gerenciamento de conteúdos do portal.

Web Dev - Projetos de Trabalhos de Conclusão de Curso

  • Mudança Fácil (2020)

    Link para o TCC
    Objetivo do projeto:

    Desenvolver um sistema de locação de imóveis, onde os locadores podem cadastrar as informações relevantes sobre seus imóveis e aqueles que desejam alugar possam visualizar.

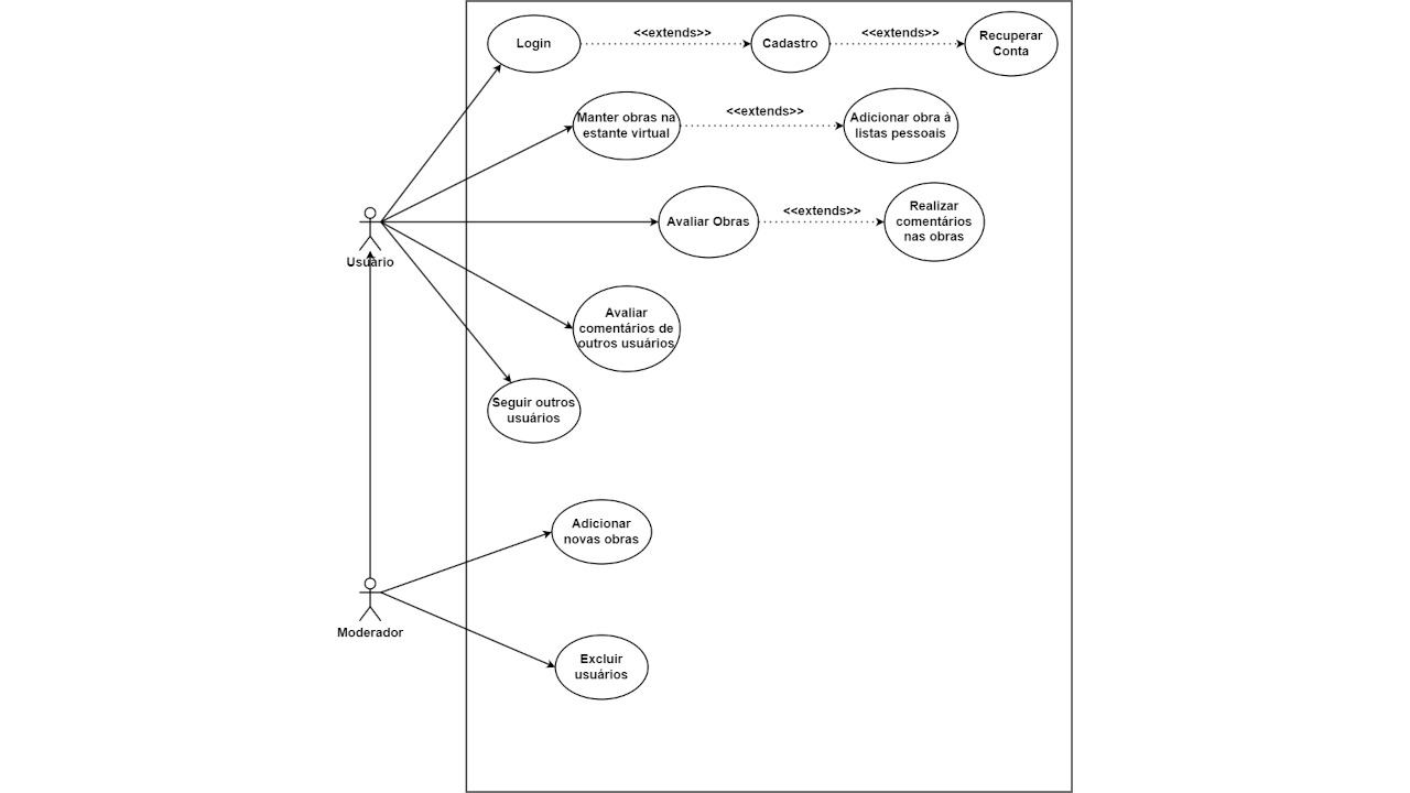
  • BookList (2023)

    Link para o TCC
    Objetivo do projeto:

    Desenvolver um sistema web que forneça um controle sobre leituras planejadas, em andamento e já finalizadas, junto com suas respectivas classificações e opiniões, porém, focada na competição entre usuários da plataforma utilizando elementos de gamificação para gerar competitividade e sociabilidade entre os usuários. Além disso, notificar usuários sobre o lançamento de continuações para leituras que já realizaram.